Simon Paja
Fender Tweed Deluxe putkiradion kuoriin.
Tästä alkaa uusi harrastus. Olen seurannut jo jonkin aikaa netissä eräitä vahvistinrakentajia.
Tielle sattui tällainen kaunotar. Tulane-niminen radio. Tästä tehdään hieno boutique-vahvistin. Neljä puusta tehtyä nuppia potikoille.
Viidelle putkelle on valmiina paikat ja muitakin reikiä, putkien kannat pitää varmaan vaihtaa mutta metallin kanssa touhuaminen on aika helppoa kun tuo kehikko on jo valmis.
Tuosta asemanvalintanäytöstä voisi saada aikaan merkkivalon jos siihen saa taustavalot.
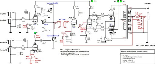
Suunnitelma : Fender Tweed Deluxe 5E3-kytkentä, tässä on oletuksena Volume 1- Volume 2- ja Tone-potikat, pitää modata joko Master Volume tai vaihtaa Tonen tilalle Bass- ja Treble-potikat että saa neljännen nupin käyttöön myös.
Todellinen point-to-point versio.
Helpoimmat osat irti, nyt alkaa niittien poraaminen.
Kyllä tuosta löytyy sopivat paikat kaikille putkille.
Ja tuonne se sitten asettuu.
Tästä se sitten lähtee. Fender Tweed Deluxe 5E3:n rakennussarja on saapunut ja osia on pahvilaatikollinen. Verkkomuuntaja mahtui sille tehtyyn reikään täydellisesti, päätemuuntajan saa hyvin myös sijoiteltua lähelle pääteputkia. Ja etuaste jää hyvin tuonne takaa katsoen vasempaan reunaan.
Modattu kytkentäkaavio työn alla samalla kun alan kasaamaan vahvistinta.
Koska päätin tehdä hiukan noita muutoksia kytkentään ja runkokin on erilainen kuin alkuperäinen 5E3 niin tein sitten uuden osasijoittelukuvan jota täydensin samalla kun juottelin osia kiinni, että nyt kaikki piuhojen värit kuvassa vastaa vahvistimeen laitettuja piuhoja. 
Turret-levylle ensimmäiset komponentit juotettu. Vahvisimeen tulee muutamia modauksia jotka löytyy https://robrobinette.com/ sivustolta: 
 
- switched negative feedback 
- FX loop 
- Master volume 
- 10% power switch 
- Lead channel modification 
- Head phones jack
Juotoshommat tehty lähes kokonaan.
Kaikki liittimet tulee siis takaseinän puolelle. Normal- ja Bright-sisäänmenot, FX loop Send- ja Return-liittimet, kaiutinliitin ja kuulokeliitin, Negative Feedback-kytkin, tehonsäätökytkin (15W tai 1,5 W), Standby-kytkin, sulake, verkkokytkin ja -johto.
Siististi menee sisään.
Ja pitkävartiset potikat oli juuri sopivan pitkät että saa nupit paikoilleen.
Vanhat lakat poistettu radiosta, tulee mukavan värinen kunhan saa joskus taas uutta lakkaa pintaan. Radion takaseinä hiottu ja siihen on sahattu sopiva uusi aukko.
Homma etenee kaapinkin osalta, kahvojen paikat löydetty ja kaiutin etukankaineen paikoillaan.
Seuraavana vuorossa suojaerotus/säätömuuntajan tekeminen, jännitemittari kertoo laitteelle tarjottavan jännitteen ja virtamittari mittaa verkosta otettavaa virtaa.
Ja sitten mittaamaan onko ilman putkia alkutilanteessa hehkujännitteet ja suurjännite kohdillaan.
Kaikki oli niin kuin pitikin ja sitten oli aika laittaa putket paikoilleen, kaiutin ja kitara kiinni. Ja eikun kokeilemaan.
Tässä se sitten on. Fender Tweed Deluxe istutettuna ja modattuna vanhaan radioon. Kaiuttimena Jensen P12Q.
Ja heti löytyi muutama sähkökitara jotka halusivat päästä kokeilemaan soundeja. 
 
 
 
Tämä oli alkusyksyn 2020 projekti.